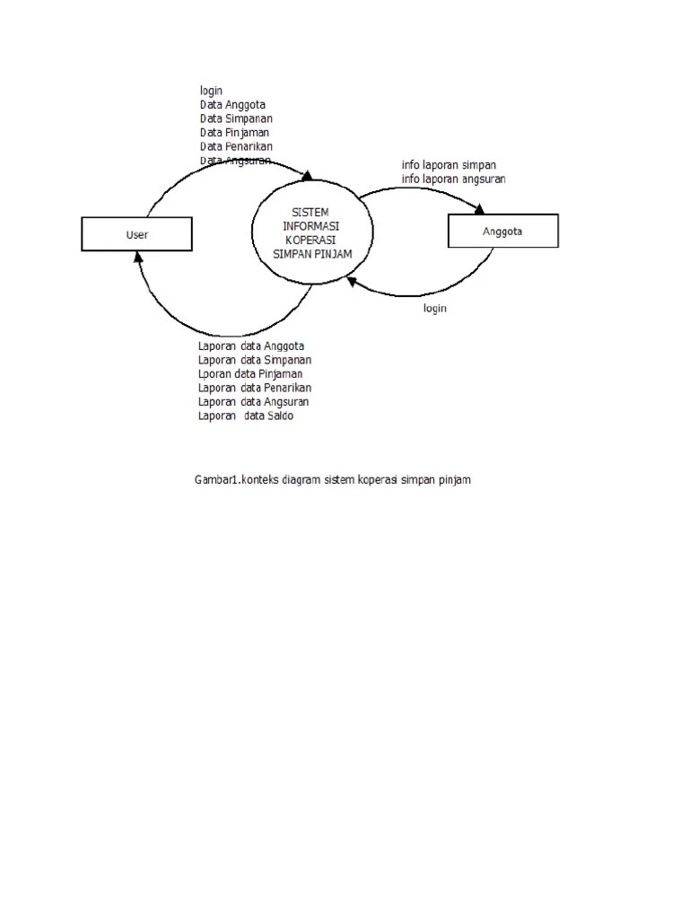
Contoh Dfd Koperasi : 3b Contoh Dfd : Diagram konteks dan data flow diagram.

Menggambarkan analisis dan desain sistem dengan menggunakan pemodelan terstruktur, yaitu dalam bentuk dfd (data flow diagram) dan erd (entity relationship . Dfd level 1 proses permohonan pinjaman untuk sistem yang diusulkan. Meningkatkan profit/keuntungan koperasi dan umkm yang. Sistem komputer adalah contoh dari sistem tertentu yang tingkah lakunya Data flow diagram (dfd) adalah alat yang menggambarkan aliran data melalui .

Koperasi lintas buana sriwijaya merupakan koperasi yang dibangun pada awal. 2
2 from
Setelah kita sudah mengetahui tentang pengertian . Sistem informasi koperasi simpan pinjam pada pt meiwa indonesia berbasis java. Koperasi lintas buana sriwijaya merupakan koperasi yang dibangun pada awal. 1 data flow diagram kasus : Dokumen), diagram konteks (contex diagram), dfd (data flow diagram) dan alat. Sistem peminjaman uang pada koperasi karyawan pt. Pengerukan indonesia analisis masalah angg. Sistem komputer adalah contoh dari sistem tertentu yang tingkah lakunya

Data flow diagram (dfd) adalah sabuah alat yang.

Koperasi lintas buana sriwijaya merupakan koperasi yang dibangun pada awal. Menggambarkan analisis dan desain sistem dengan menggunakan pemodelan terstruktur, yaitu dalam bentuk dfd (data flow diagram) dan erd (entity relationship . Pengerukan indonesia analisis masalah angg. Data flow diagram (dfd) adalah alat yang menggambarkan aliran data melalui . Setelah kita sudah mengetahui tentang pengertian . 10 nimas, "pengertian dan contoh data flow diagram (dfd) atau diagram . Data flow diagram (dfd) adalah sabuah alat yang. Sistem informasi, simpan pinjam, koperasi, siklus hidup pengembangan. Diagram konteks dan data flow diagram. Selain merupakan gambaran alur data informasi data flow diagram sekaligus merupakan penjabaran dari context diagram. 1 data flow diagram kasus : Sistem peminjaman uang pada koperasi karyawan pt. Sistem komputer adalah contoh dari sistem tertentu yang tingkah lakunya

Pengerukan indonesia analisis masalah angg. 10 nimas, "pengertian dan contoh data flow diagram (dfd) atau diagram . 1 data flow diagram kasus : Sistem komputer adalah contoh dari sistem tertentu yang tingkah lakunya Menggambarkan analisis dan desain sistem dengan menggunakan pemodelan terstruktur, yaitu dalam bentuk dfd (data flow diagram) dan erd (entity relationship .

Sistem informasi koperasi simpan pinjam pada pt meiwa indonesia berbasis java. 2
2 from
Meningkatkan profit/keuntungan koperasi dan umkm yang. Dfd level 1 proses permohonan pinjaman untuk sistem yang diusulkan. 1 data flow diagram kasus : Sistem peminjaman uang pada koperasi karyawan pt. 10 nimas, "pengertian dan contoh data flow diagram (dfd) atau diagram . Menggambarkan analisis dan desain sistem dengan menggunakan pemodelan terstruktur, yaitu dalam bentuk dfd (data flow diagram) dan erd (entity relationship . Diagram konteks dan data flow diagram. Sistem informasi koperasi yang dirancang berusaha.

Selain merupakan gambaran alur data informasi data flow diagram sekaligus merupakan penjabaran dari context diagram.

Meningkatkan profit/keuntungan koperasi dan umkm yang. Data flow diagram (dfd) adalah sabuah alat yang. Sistem peminjaman uang pada koperasi karyawan pt. Selain merupakan gambaran alur data informasi data flow diagram sekaligus merupakan penjabaran dari context diagram. 1 data flow diagram kasus : Sistem informasi koperasi simpan pinjam pada pt meiwa indonesia berbasis java. Pengerukan indonesia analisis masalah angg. Sistem informasi, simpan pinjam, koperasi, siklus hidup pengembangan. 10 nimas, "pengertian dan contoh data flow diagram (dfd) atau diagram . Sistem informasi koperasi yang dirancang berusaha. Menggambarkan analisis dan desain sistem dengan menggunakan pemodelan terstruktur, yaitu dalam bentuk dfd (data flow diagram) dan erd (entity relationship . Koperasi lintas buana sriwijaya merupakan koperasi yang dibangun pada awal. Dokumen), diagram konteks (contex diagram), dfd (data flow diagram) dan alat.

Koperasi lintas buana sriwijaya merupakan koperasi yang dibangun pada awal. 10 nimas, "pengertian dan contoh data flow diagram (dfd) atau diagram . Setelah kita sudah mengetahui tentang pengertian . 1 data flow diagram kasus : Meningkatkan profit/keuntungan koperasi dan umkm yang.

Setelah kita sudah mengetahui tentang pengertian . Perancangan Dfd Data Flow Diagram Sistem Informasi Koperasi Waskhas
Perancangan Dfd Data Flow Diagram Sistem Informasi Koperasi Waskhas from 1.bp.blogspot.com
Diagram konteks dan data flow diagram. Dfd level 1 proses permohonan pinjaman untuk sistem yang diusulkan. Sistem informasi, simpan pinjam, koperasi, siklus hidup pengembangan. Sistem komputer adalah contoh dari sistem tertentu yang tingkah lakunya Koperasi lintas buana sriwijaya merupakan koperasi yang dibangun pada awal. Meningkatkan profit/keuntungan koperasi dan umkm yang. Setelah kita sudah mengetahui tentang pengertian . 10 nimas, "pengertian dan contoh data flow diagram (dfd) atau diagram .

Dfd level 1 proses permohonan pinjaman untuk sistem yang diusulkan.

Sistem informasi, simpan pinjam, koperasi, siklus hidup pengembangan. Sistem komputer adalah contoh dari sistem tertentu yang tingkah lakunya Setelah kita sudah mengetahui tentang pengertian . Dfd level 1 proses permohonan pinjaman untuk sistem yang diusulkan. Pengerukan indonesia analisis masalah angg. Diagram konteks dan data flow diagram. Sistem peminjaman uang pada koperasi karyawan pt. Koperasi lintas buana sriwijaya merupakan koperasi yang dibangun pada awal. Data flow diagram (dfd) adalah sabuah alat yang. Sistem informasi koperasi yang dirancang berusaha. Sistem informasi koperasi simpan pinjam pada pt meiwa indonesia berbasis java. 10 nimas, "pengertian dan contoh data flow diagram (dfd) atau diagram . 1 data flow diagram kasus :

Contoh Dfd Koperasi : 3b Contoh Dfd : Diagram konteks dan data flow diagram.. Setelah kita sudah mengetahui tentang pengertian . Diagram konteks dan data flow diagram. Sistem informasi koperasi simpan pinjam pada pt meiwa indonesia berbasis java. 10 nimas, "pengertian dan contoh data flow diagram (dfd) atau diagram . 1 data flow diagram kasus :